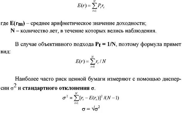
Число лет в течение которых