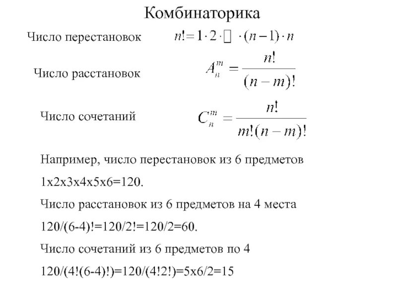
Число сочетаний из 4 по 2