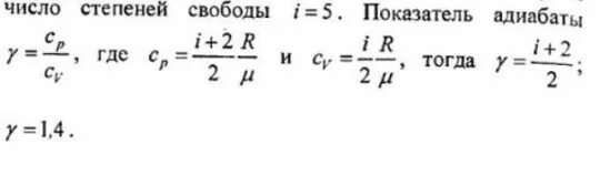
Число степеней двухатомного газа