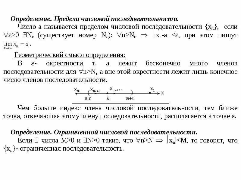
Числовые последовательности предел функции