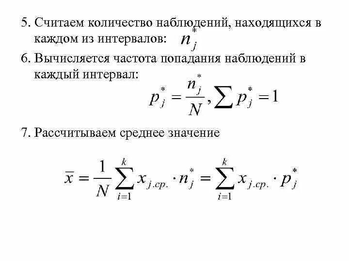
Что такое частота попадания в интервал группировки