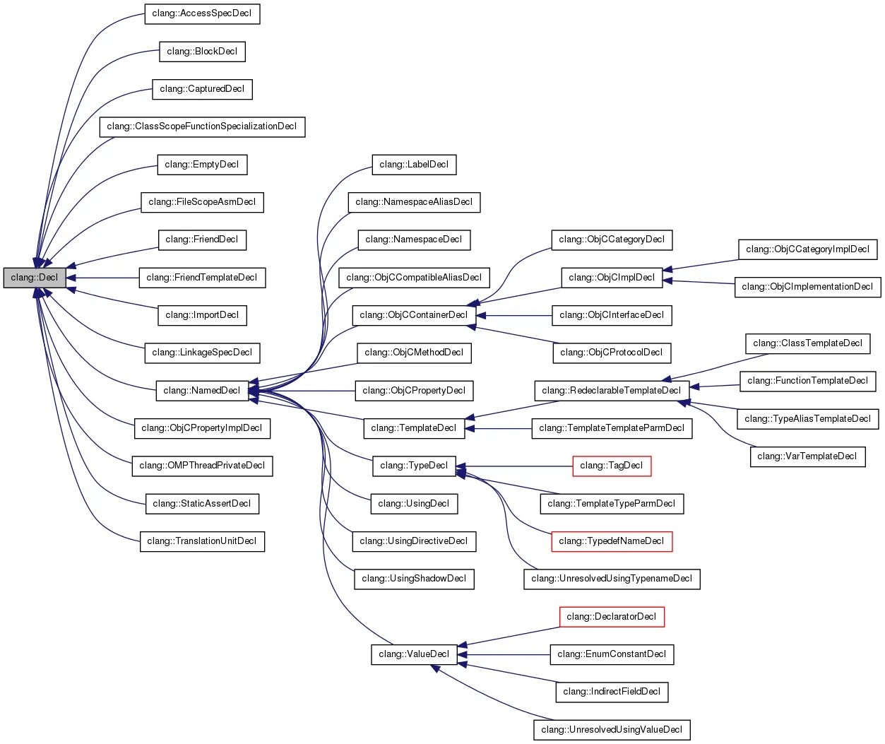
Clang version