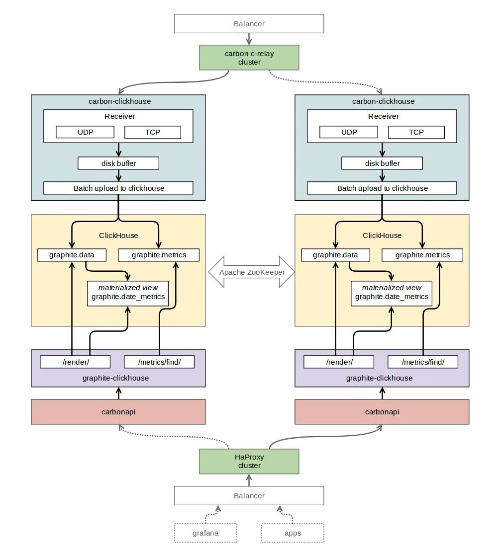
Clickhouse date