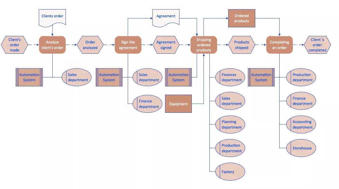
Client order