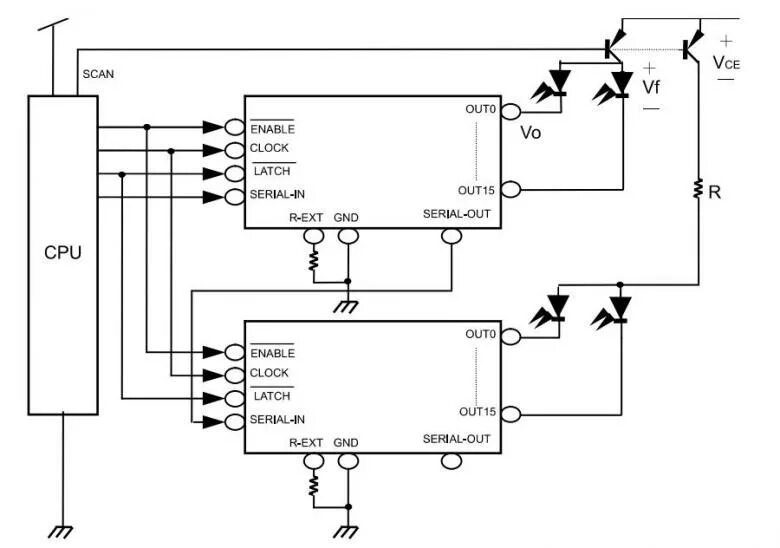
Clock enable