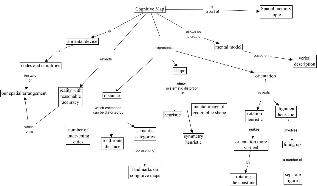
Cognitive mapping