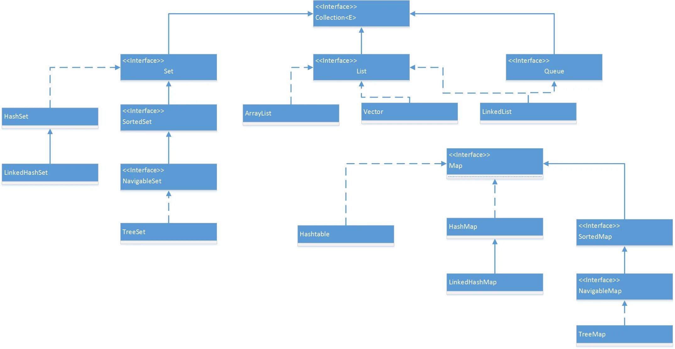
Collections framework