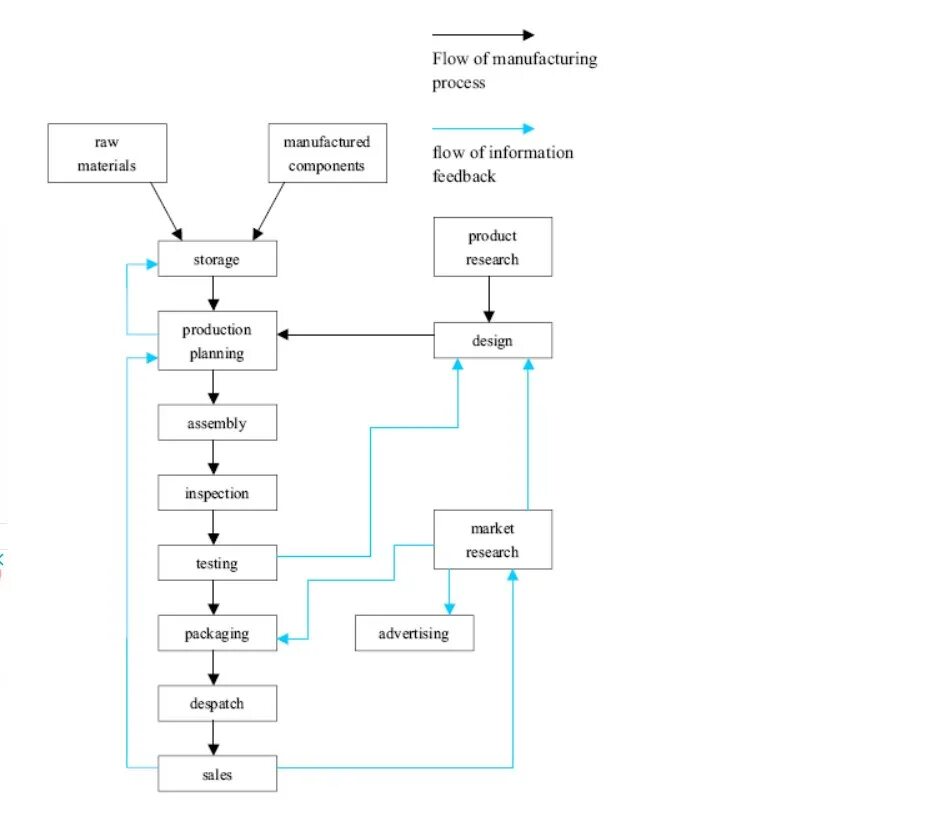
Complicated process