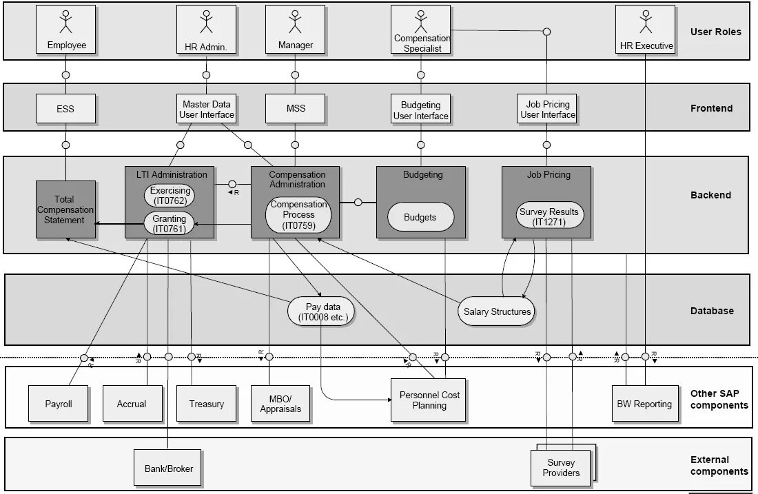
Component report