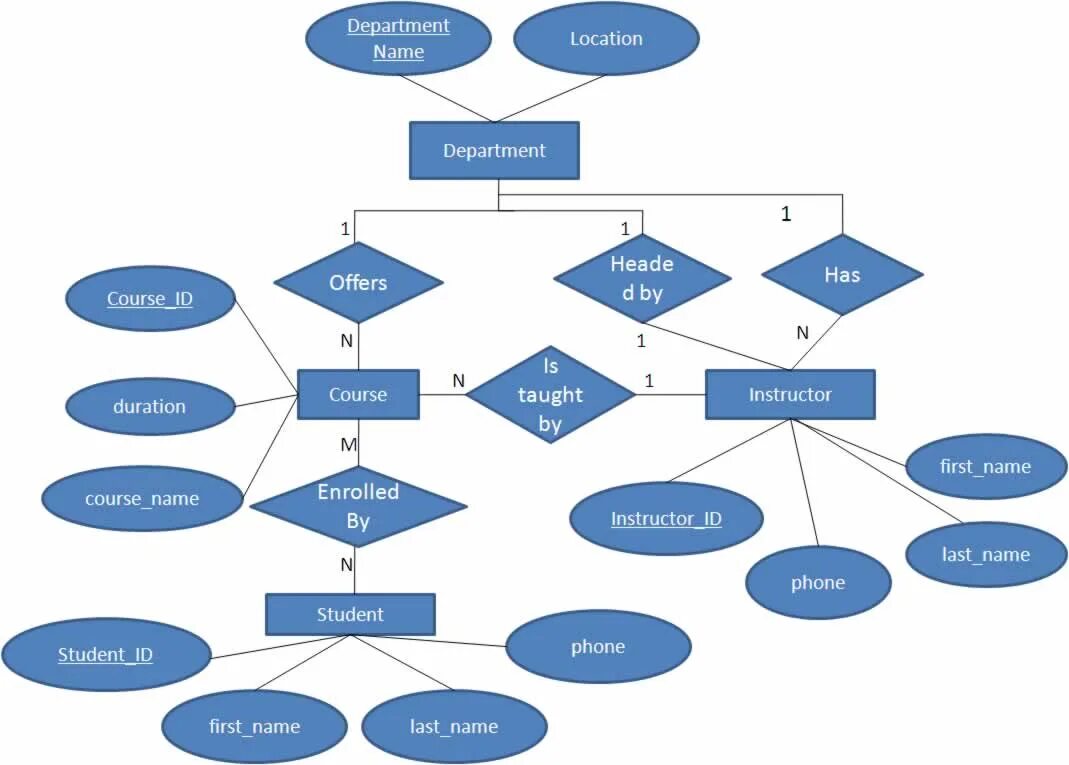
Course location