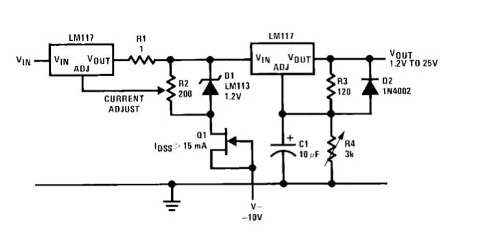
Current regulator