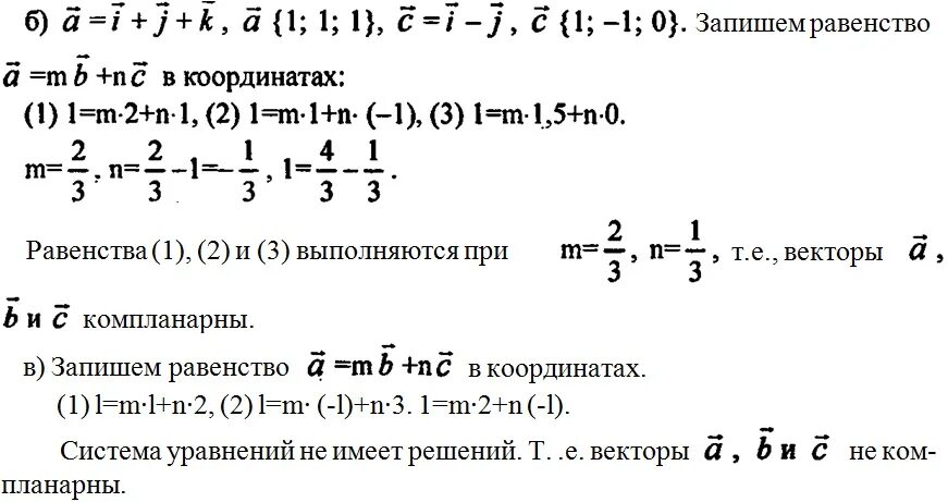
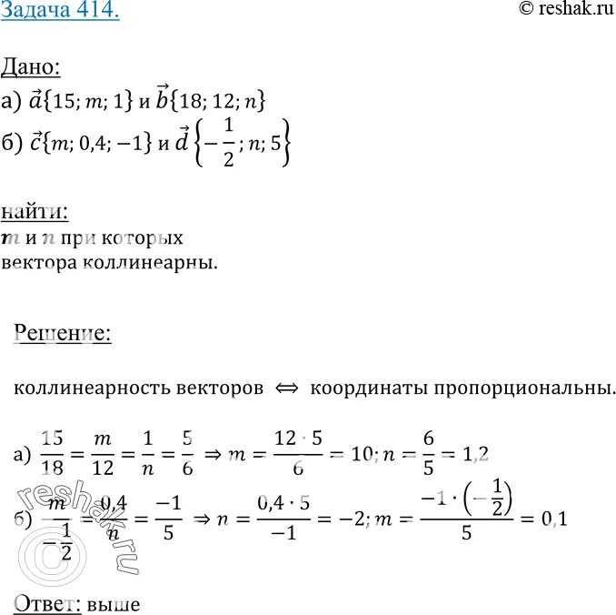
Даны векторы найдите значение х