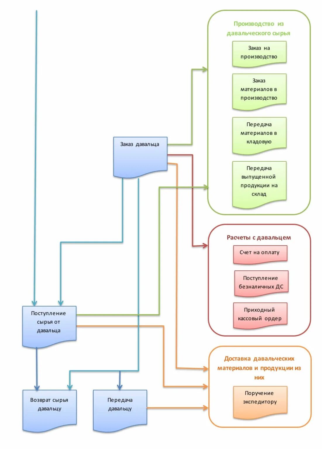
Давальческое сырье у давальца