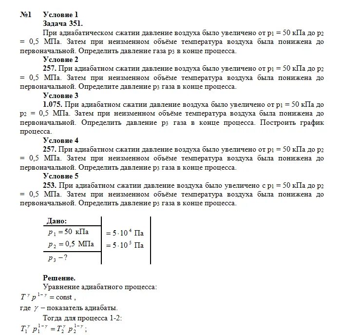
Давление 5 мпа