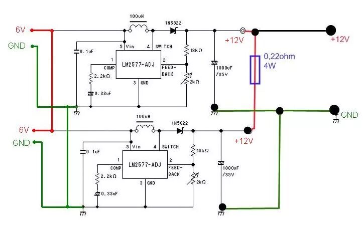
Dc dc параллельно