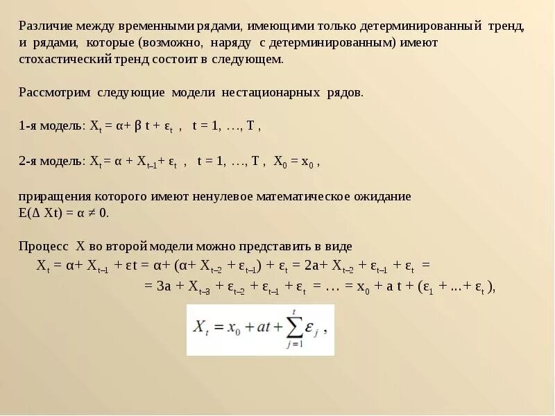
Детерминированный временной ряд