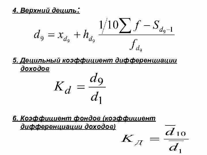
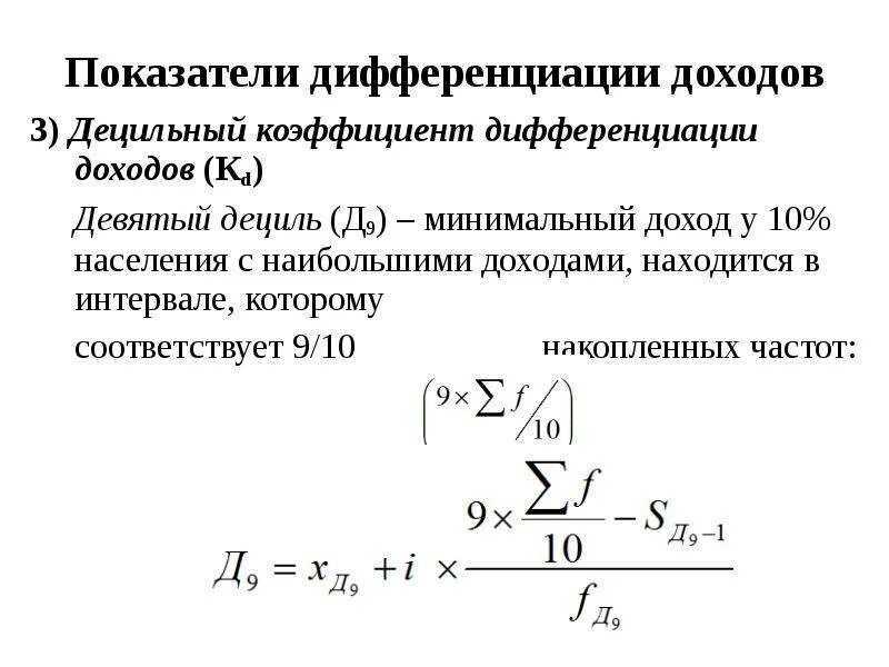
Децильный коэффициент дифференциации