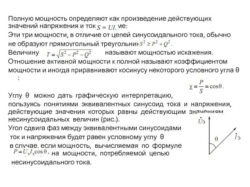
Действующее значение синусоидального напряжения равно