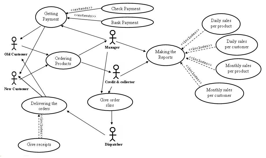
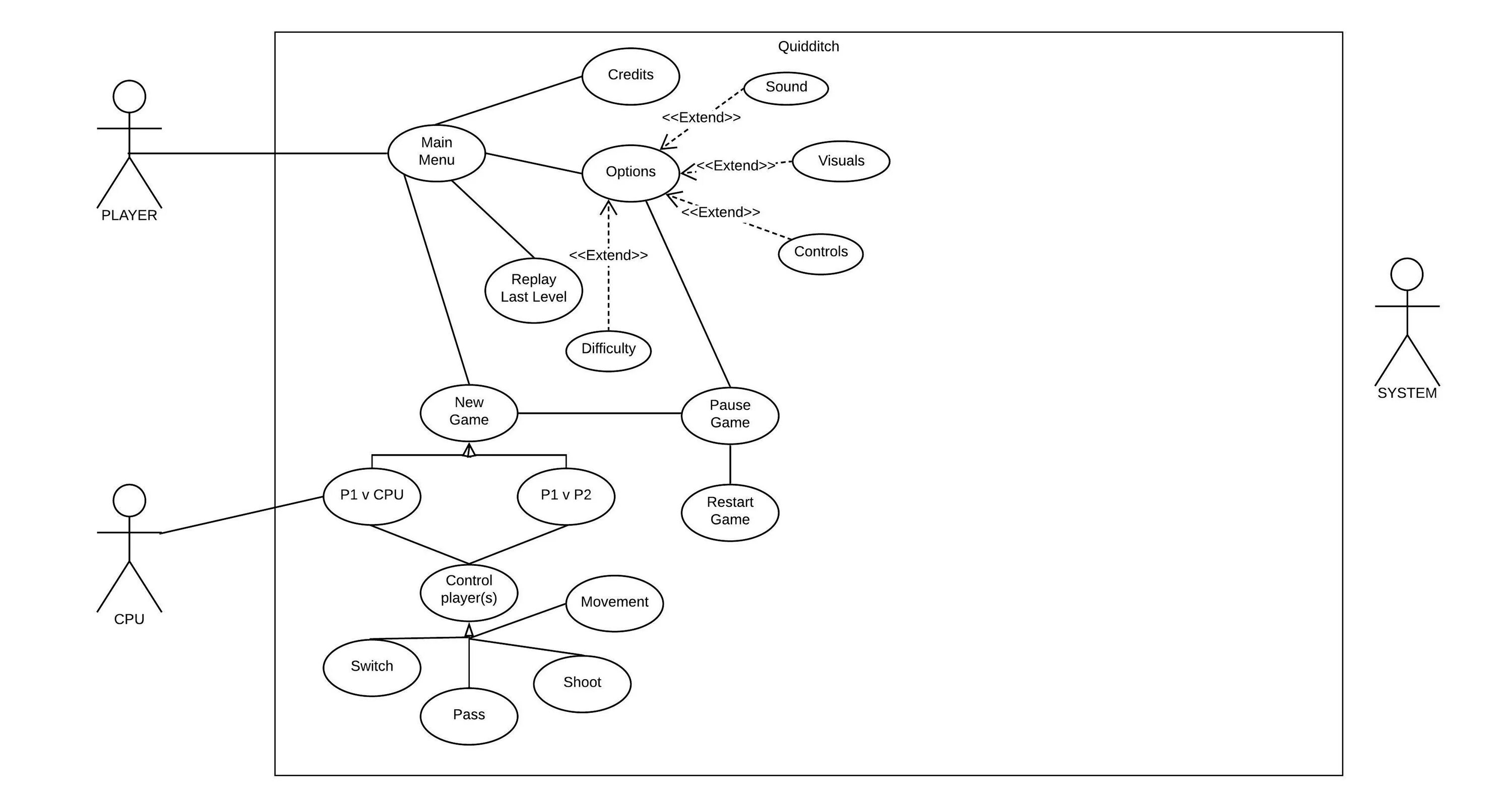
Диаграмме вариантов использования use case