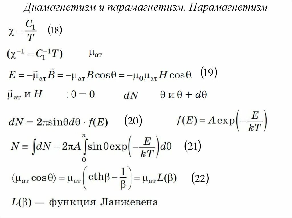
Диамагнетизм и парамагнетизм