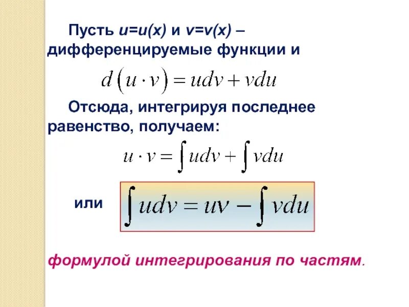
Дифференцированная функция