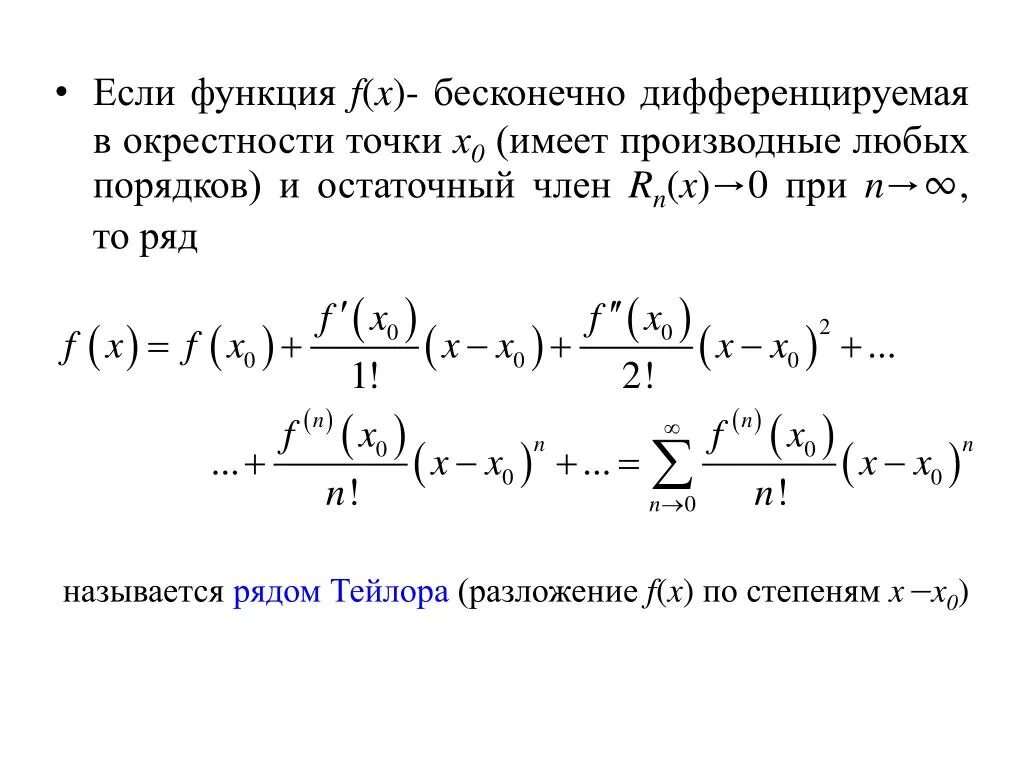
Дифференцируемой функции f x