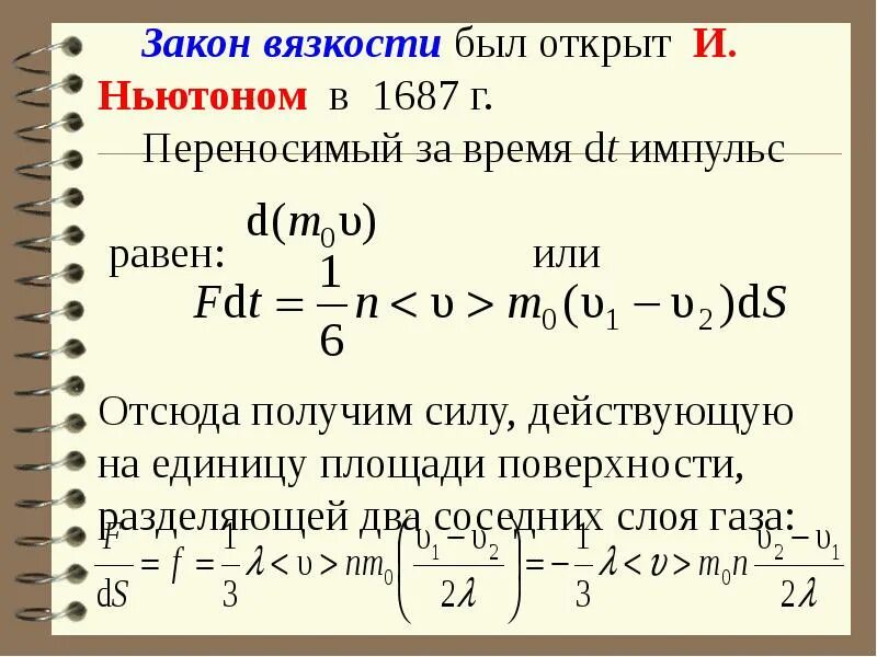
Диффузия теплопроводность