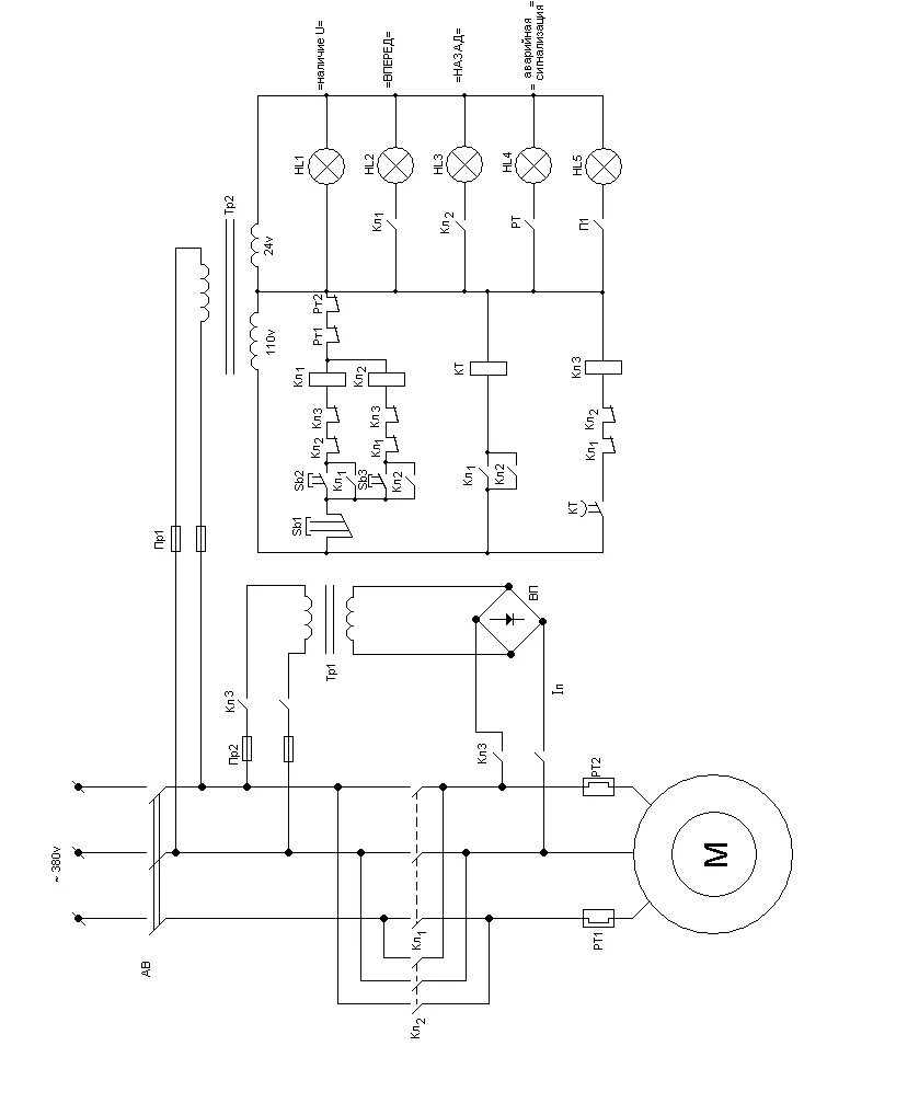
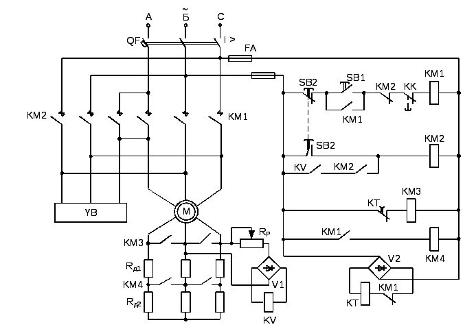
Динамический реверс