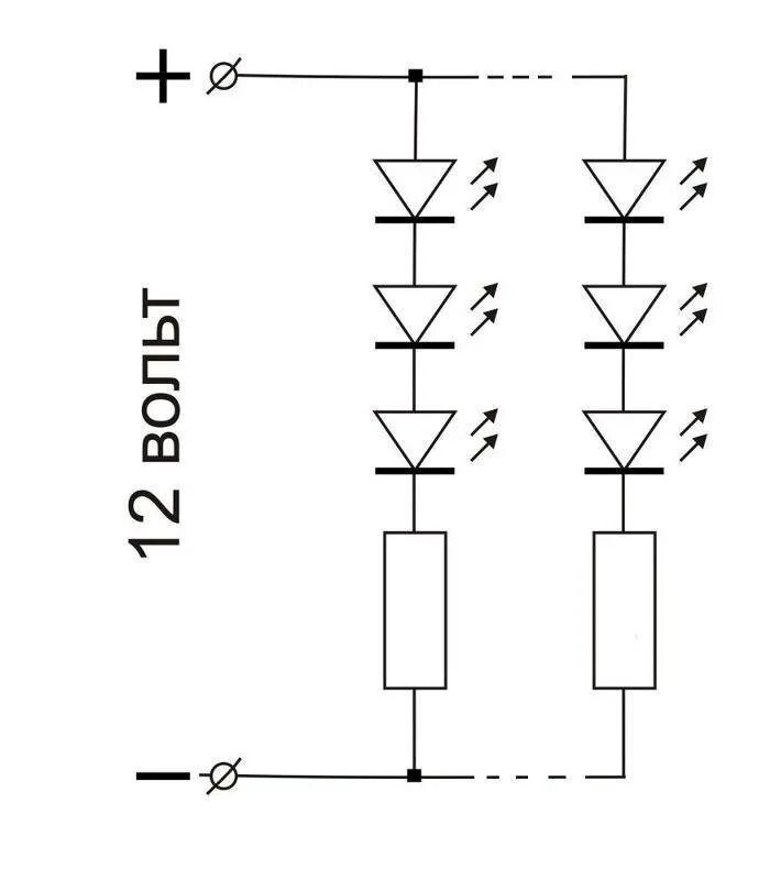
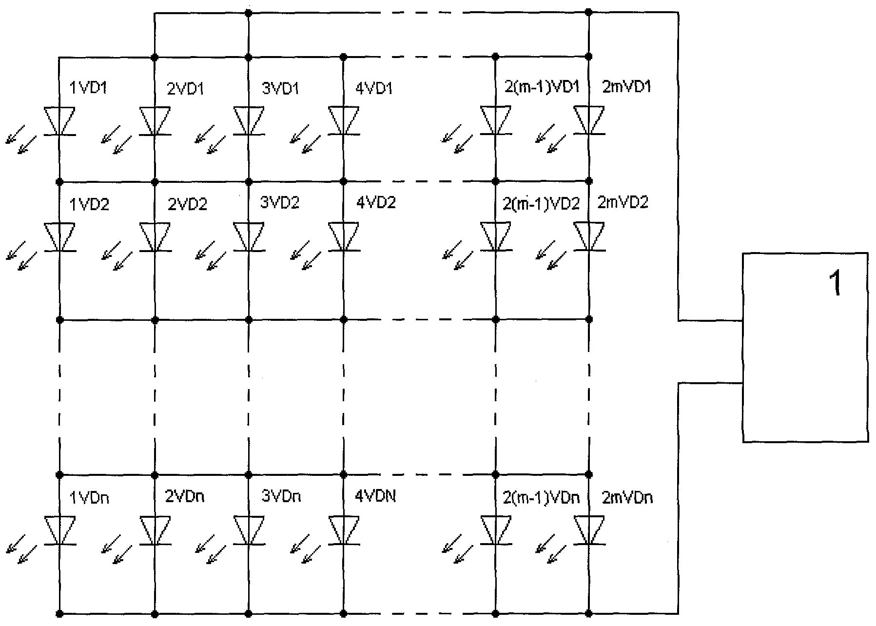
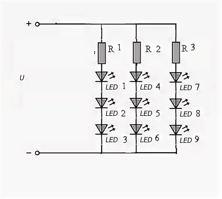
Диоды последовательно соединенных