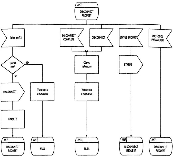
Disconnect request