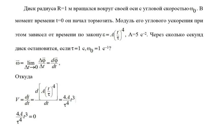
Диск радиуса r вращается вокруг оси