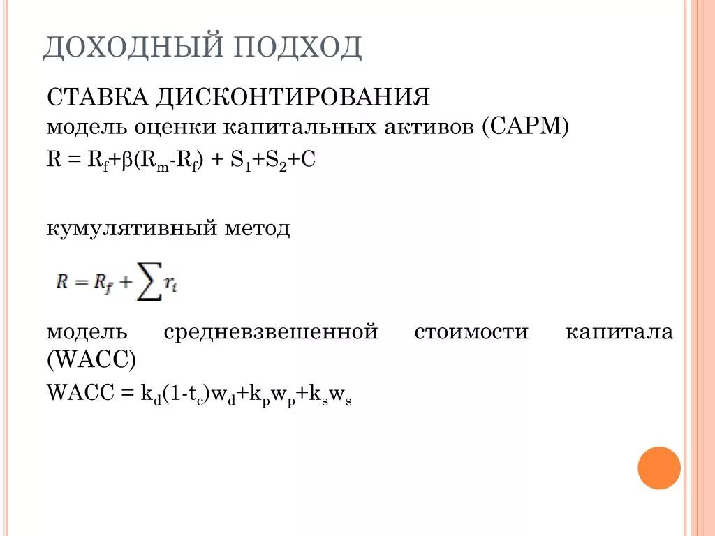
Дисконтирование доходного подхода