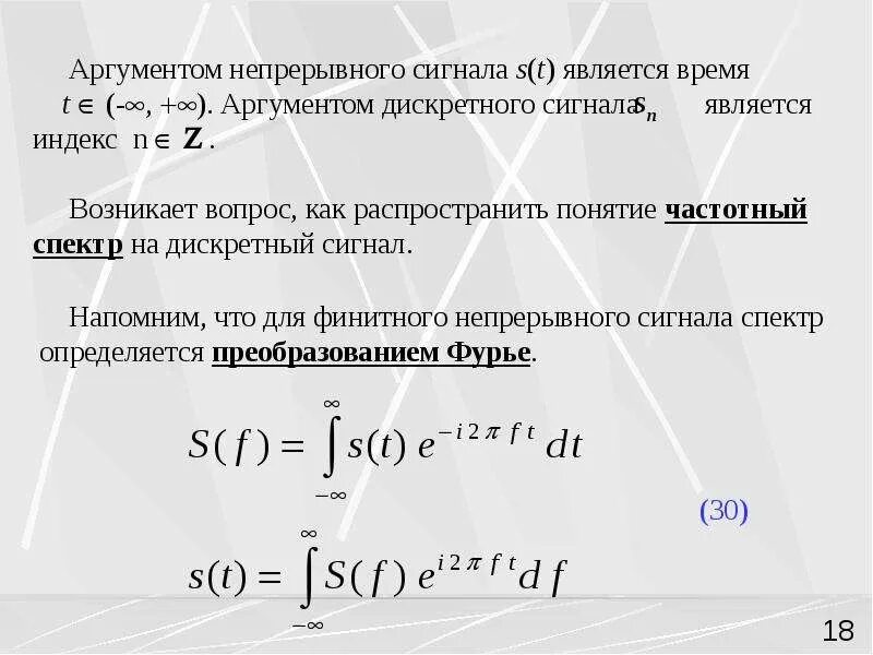
Дискретные аргументы