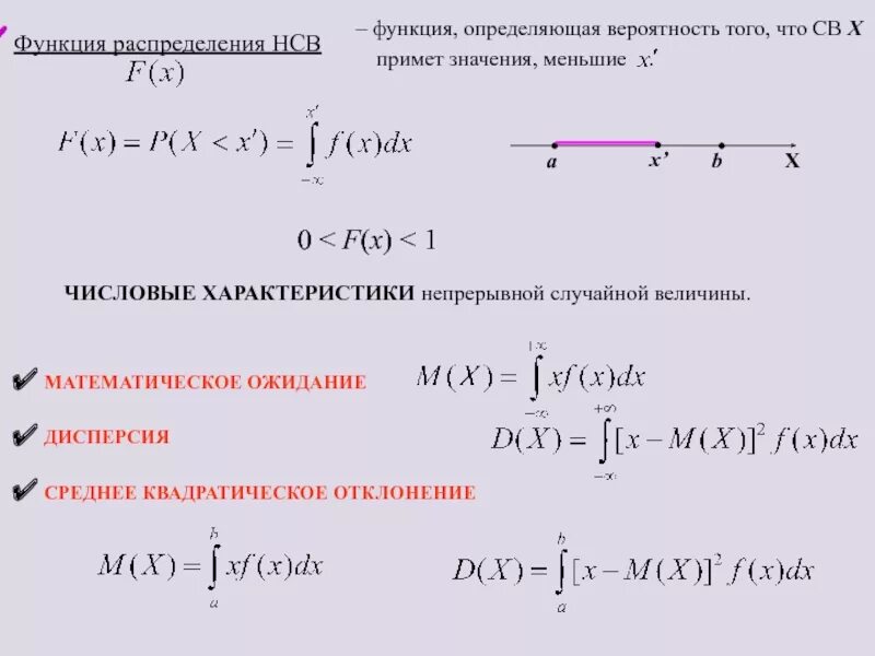
Дисперсия непрерывной