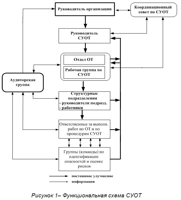
Для функционирования суот работодателю рекомендуется