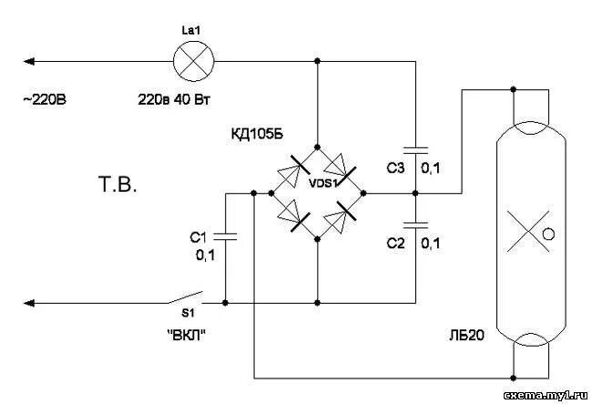
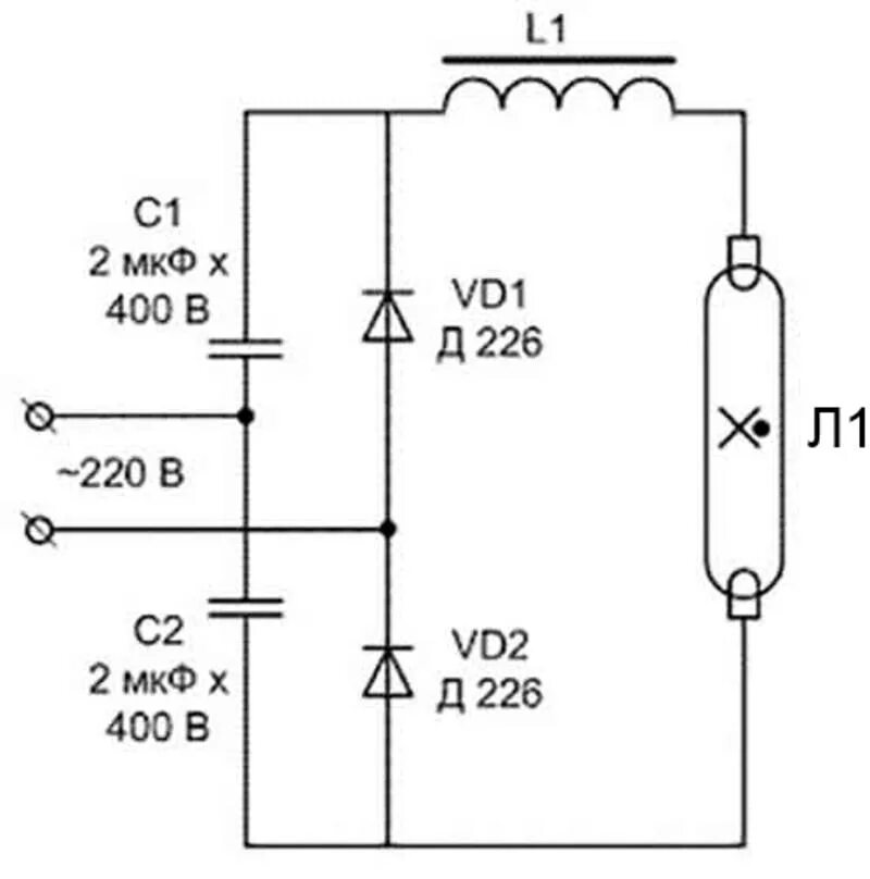
Дневные лампы без стартеров