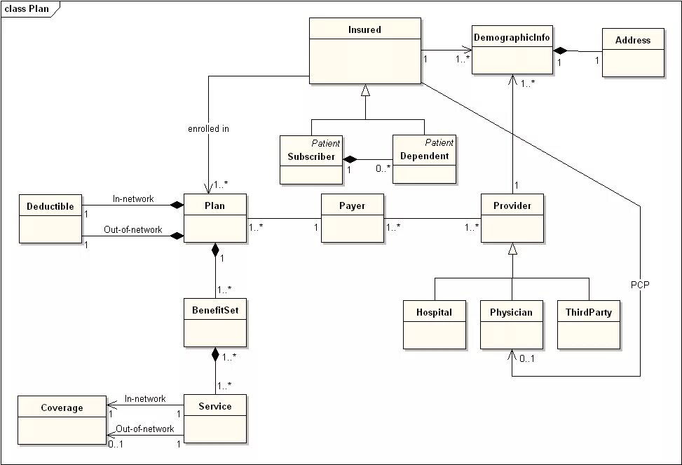
Доменная модель