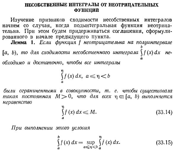
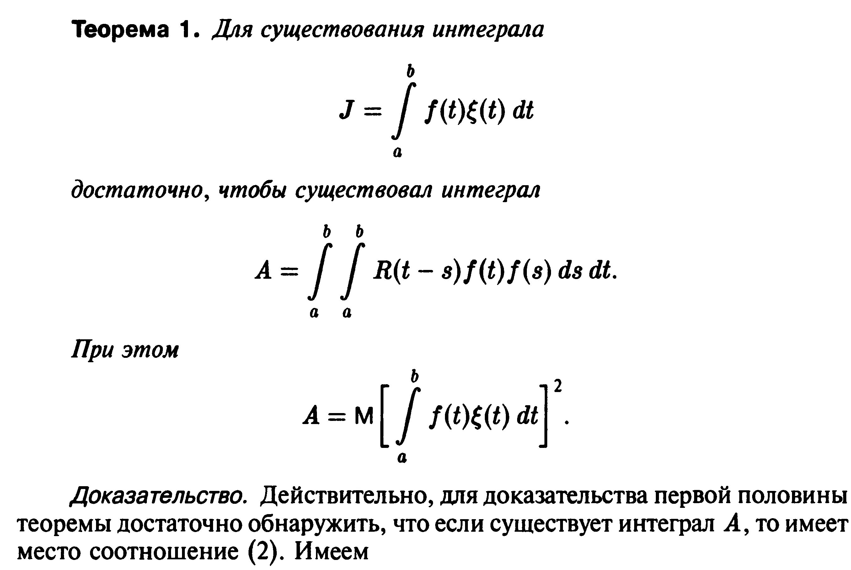
Достаточные условия существования интеграла