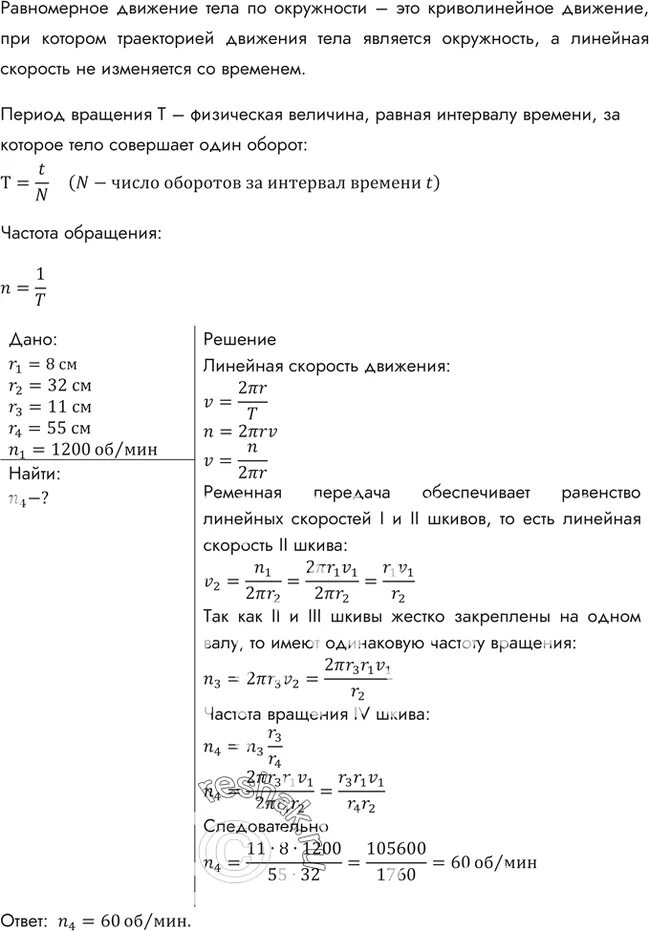
Движение от шкива 1 к шкиву 4