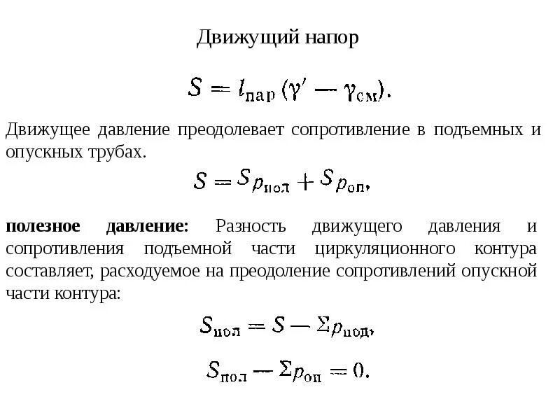
Движущее давление