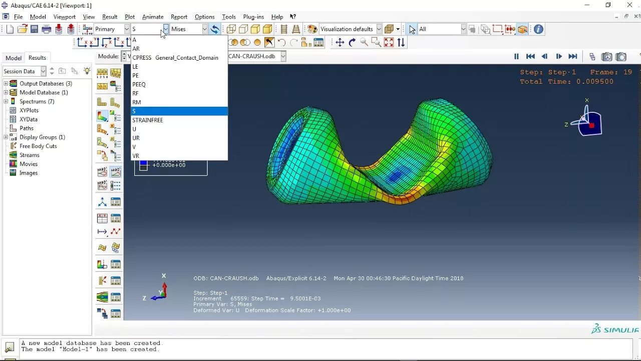
Dynamic analysis