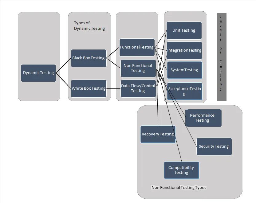
Dynamic testing