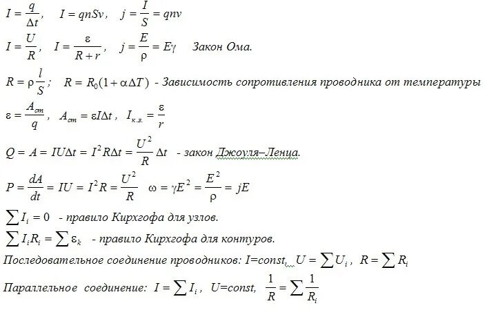
E h формула