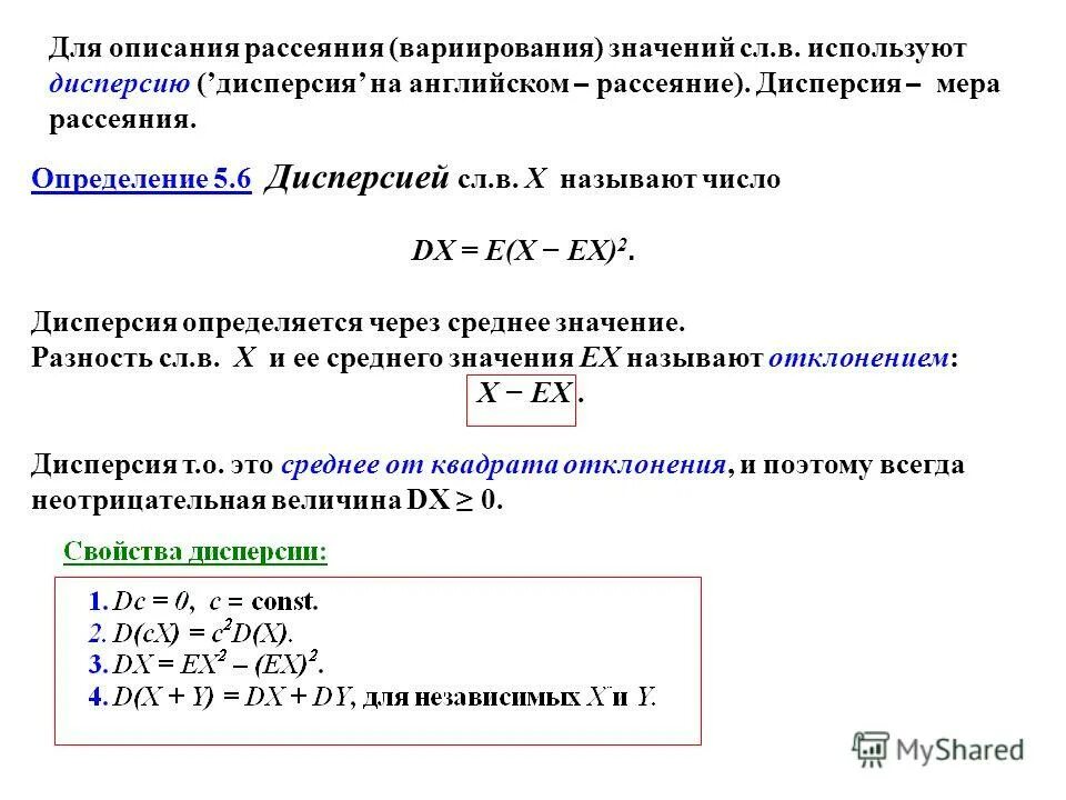
E x значение