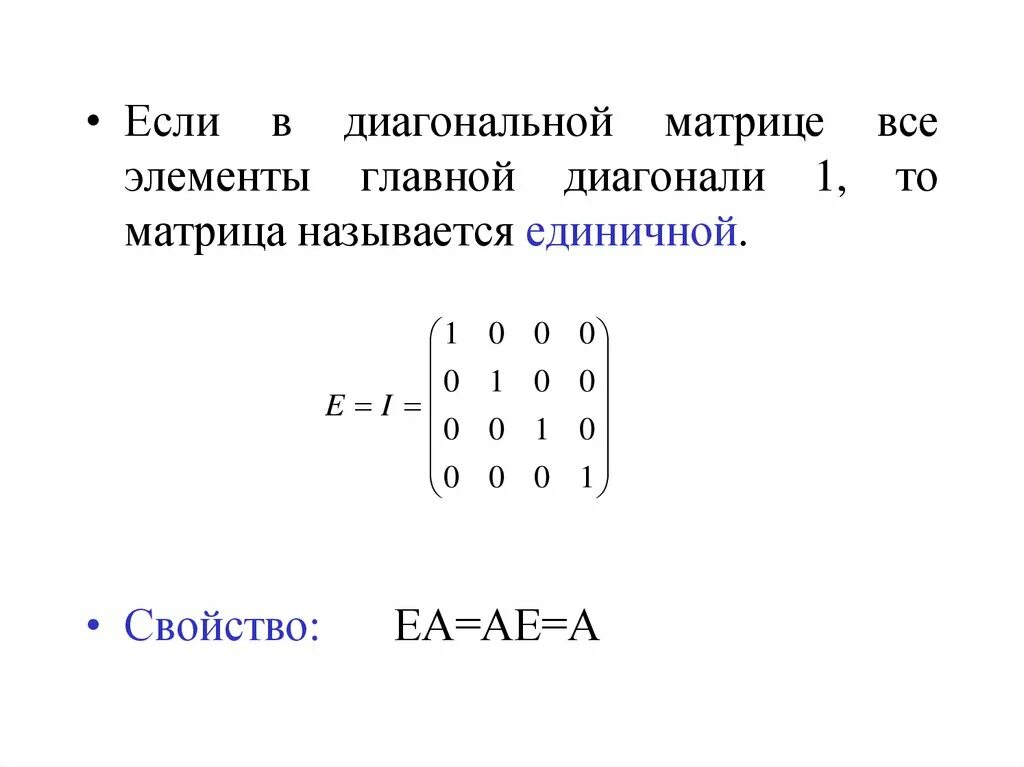
Единичная матрица транспонированная