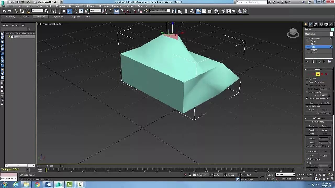
Edit mesh