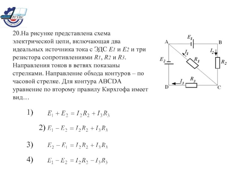
Эдс 1 р