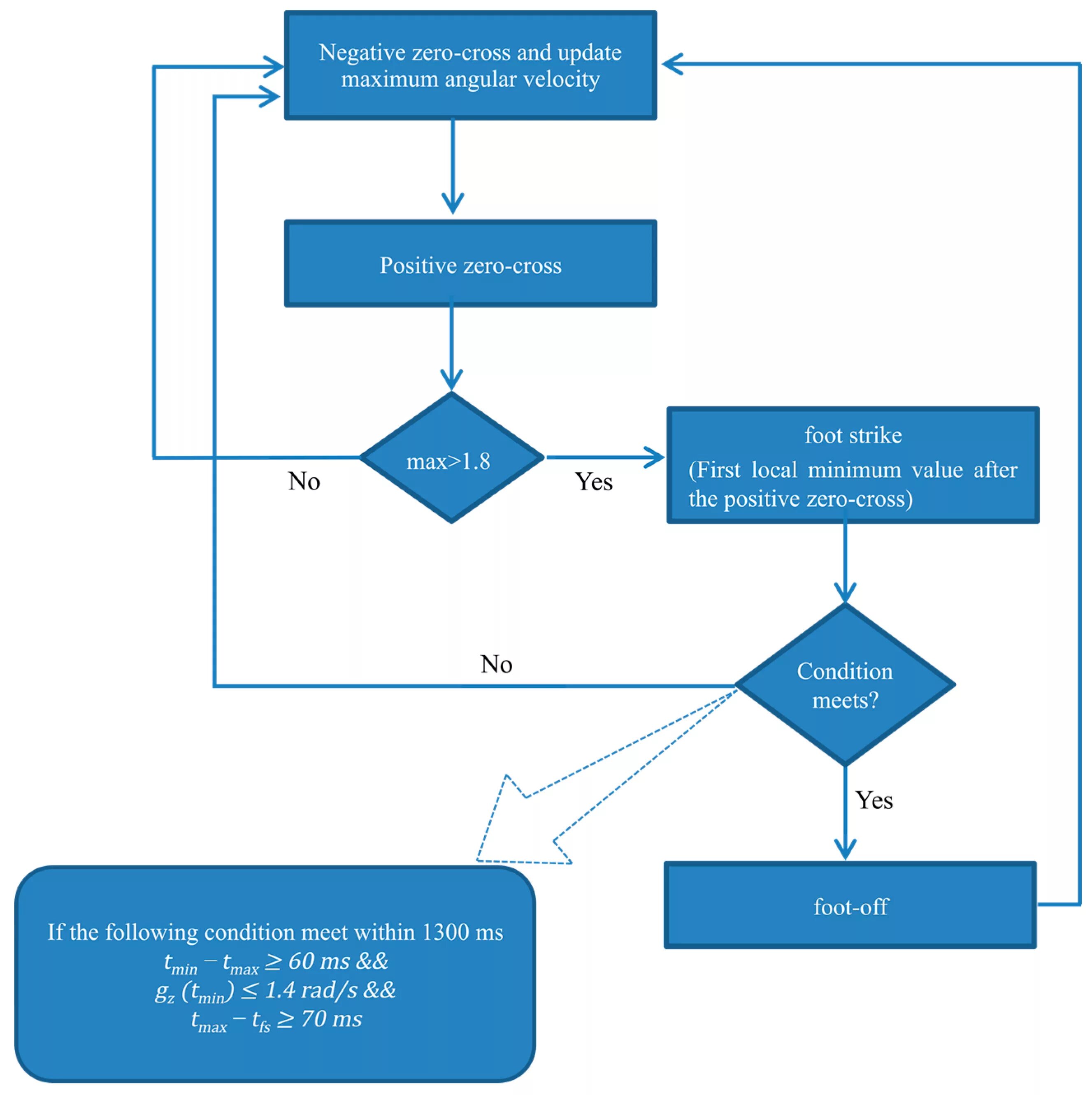
Effect on the process of