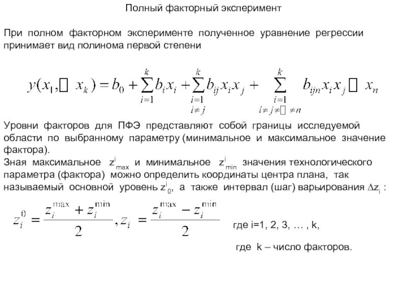
Эксперимент 22