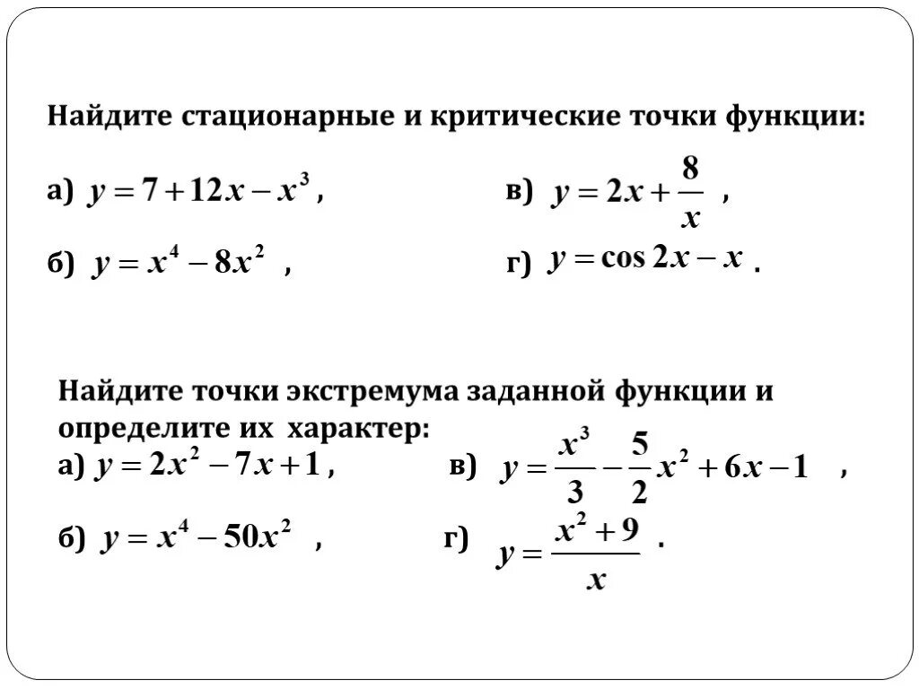
Экстремумы функции 11 класс